免费帮你评测艺考花费是多少

姓名:
年级:
手机:
开始
计算

你的总计费用  ???  元

集训费用 ??? 元

考试报名费 ??? 元

服装费用 ??? 元

行程费用 ??? 元

管与丝弦的交响:古典吉他、萨克斯、长号的进阶之路

来源:杨利真 2025-08-18 13:21:25 管与丝弦的交响:古典吉他、萨克斯、长号的进阶之路 7

图片
 

 

 

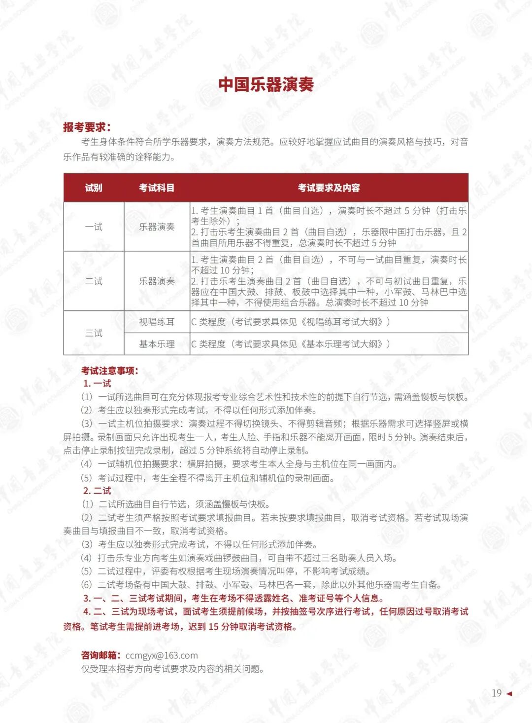
Part1

乐器核心解析——古典吉他、萨克斯、长号的专业内核

FENG HUA GUO YUN

吉他、萨克斯与长号,分别代表拨弦、木管与铜管乐器的现代艺术表达,在当代音乐教育体系中占据独特地位:

 

图片

 

作为最具表现力的弹拨弦乐器之一,古典吉他以尼龙弦为介质,音色温润细腻,兼具抒情性与叙事性。其起源可追溯至文艺复兴时期的琉特琴,经过数百年演变形成如今的六弦形制,指板无品丝却暗藏精准音位逻辑。

 

在艺考中,除需攻克轮指、泛音、靠弦奏法等核心技巧外,更需在经典曲目中,展现对不同乐派风格的精准把控,需通过指尖的力度与触弦角度细腻传递。

 

图片

 

萨克斯作为 19 世纪发明的新兴乐器,以金属管身搭配单簧吹嘴,音色介于木管的清亮与铜管的浑厚之间,既能在交响乐团中担任旋律声部,又能在爵士、流行领域自由即兴。

 

其家族涵盖高音、中音、次中音、上低音等多个声部,艺考中演奏需兼顾木管乐器的气息控制与铜管乐器的音色张力,在曲目里通过吐音的颗粒感、滑音的流畅度与颤音的层次感,展现 “管乐人声” 的独特魅力。

 

图片

 

为铜管家族中唯一以滑管控制音高的乐器,长号以其雄浑厚重的音色成为交响乐团、铜管乐团的核心声部。其 U 形滑管设计需演奏者通过手臂精准移动控制音准,兼具力量与细腻的双重要求。
 
艺考中,除需掌握音阶、琶音的流畅演奏外,更需在《长号协奏曲》(莫扎特)等作品中展现宽广音域的把控力,以及爵士作品中的滑音技巧与情感张力。

 

这些乐器在艺考中不仅考验技巧精度,更注重对交响语境的理解与声部协作能力,是通往顶尖音乐学府的核心赛道。

 
 

 

Part2

顶尖院校招生解析——国音&央音的选拔标准

FENG HUA GUO YUN

中国音乐学院与中央音乐学院作为国内西洋器乐教育的标杆,其古典吉他、萨克斯、长号专业的招生计划与考核标准,为艺考方向提供了明确指引。

 

/中国音乐学院招生情况/

 

在中国音乐学院音乐表演(管弦乐器演奏)方向中,2025 年招生计划清晰呈现三大乐器的竞争格局:古典吉他计划招生 2 人,萨克斯计划招生 2 人,长号计划招生 3 人。

 

图片

 

考试要求如下:

图片
图片
图片
图片

向右滑动查看更多

 

 

/中央音乐学院招生情况/

 


中央音乐学院对西洋器乐的招生更显精细化。古典吉他隶属管弦系 “其他” 方向,计划招生 4 人;萨克斯归入木管方向,计划招生 2 人;长号隶属铜管方向,计划招生 3 人,学制均为四年。

图片

考试要求如下:

 

 
图片
图片
图片
图片
图片

向右滑动查看更多

 


从招生数据可见,古典吉他因报考基数较小竞争相对平稳,萨克斯因适用领域广泛报考热度较高,长号作为铜管稀缺专业,虽名额有限但对技巧专精度要求更高。顶尖院校的选拔已从 “技巧熟练” 升级为 “技术 + 乐感 + 协作” 的综合能力考察,科学备考与专业指导成为升学关键。

 

Part3

精准定位体系——“测、定、教、考、验”全闭环规划

FENG HUA GUO YUN

依托 17 年音乐艺考深耕经验,风华国韵构建 “测、定、教、考、验” 全闭环体系,为古典吉他、萨克斯、长号学子定制个性化升学路径。

 

入学即由资深考官团队进行 1v1 专业测评,从三维度精准定位:技术稳定性(如古典吉他的轮指均匀度、萨克斯的气息续航能力、长号的滑音音准控制)、曲目完成度、舞台表现力,精准匹配目标院校范围。

 

图片

 

教学中 1:1 复刻央音、国音教学标准,每周组织周考、每月开展月考,严格模拟校考流程。每月 2-3 场大师课邀请央音、国音顶尖教授与国际艺术家亲临指导,既有国内导师拆解院校评分偏好,也有国际大师带来前沿演奏理念,助力突破技巧瓶颈与艺术视野。

图片

 

 

Part4

硬件设施保障——沉浸式专业备考环境

FENG HUA GUO YUN

专业的学习场景是器乐精进的重要支撑。风华国韵校区毗邻中国音乐学院东侧 200 米,浸润浓厚艺术氛围,“学 - 住 - 练” 一体化空间为提琴学子提供全方位保障。

 

独栋教学楼内配备:隔音独立琴房、大型交响排练厅、顶级录音棚、标准汇报厅。硬件设施与顶尖音乐院校同步,满足从个人技巧打磨到声部协作训练的全场景需求,让学生专注备考无后顾之忧。

 

图片

 

Part5

升学成果见证——专业体系的实力印证

FENG HUA GUO YUN

 

央音国音附中选拔的都是有专业实力的音乐生。多位器乐学子斩获校考高分,成功踏入央音、国音等顶尖学府。这些成果印证了教学体系的有效性,也彰显了风华国韵在器乐教学领域的深厚积淀。

风华国韵器乐师资团队均来自国内外顶尖院校:不仅自身是活跃在舞台的演奏家,更深谙名校招生 “评分偏好”。他们能精准诊断学员技术痛点(如古典吉他的触弦技巧、萨克斯气息与音色的精细化训练),通过 一对 一 授课定制提升方案。

图片

风华国韵优秀器乐教师

图片

 

音乐艺考的竞争日趋激烈,选择专业平台至关重要。无论你是正在攻克古典吉他的轮指难点,还是在萨克斯的气息控制上寻求突破,亦或为长号的滑音精度焦虑,都可以借助专业力量精准发力。

 

限时福利,报名即享:

  • 全套有效的升学方案,升学不走弯路!

  • 专业老师1对1 教学,还有国际国内知名教授公开课指导!

  • 集训还可以提前参加全真模拟考试,还有大师课老师现场点评

 

这个备考季,让指尖的弦音与管中的气流在专业打磨中愈发纯粹,让音乐梦想在顶尖平台上绽放光彩 —— 你的器乐升学之路,从风华国韵开始加速!

免责声明: 《管与丝弦的交响:古典吉他、萨克斯、长号的进阶之路》 文章内容来源网络整理仅供参考,若有来源标注错误或侵犯了您的合法权益,请与我们联系, 我们将及时更正、删除或依法处理。(QQ:2446111314)

张老师 艺考规划部主任

服务过众多学员

北京市朝阳区中国音乐学院
往东200米安翔里社区(风华国韵楼)

13261166183
在线咨询

资深教师

李老师 声乐教师

中国音乐学院歌剧表演专业硕士

我要试听

热门班型

音乐高考全年班

开班时间:

全年

授课人群:

高二 高三

申请试听

暑假预科集训班

开班时间:

6-8月

授课人群:

初中-高中

申请试听

音乐出国留学班

开班时间:

全年

授课人群:

高二 高三

申请试听

录音师培训班

开班时间:

全年

授课人群:

高中生
爱好者

申请试听

1

不会唱歌怎么办想学唱歌一点基础都没有怎么学

2

2022年天津音乐艺考集训机构有哪些

3

甘肃音乐专业艺考集训多少钱(哪里比较好)

4

2023年中山音乐艺考集训机构「考前集训营招生中」

5

音乐艺考生的基本要求有哪些?

6

音乐考试中声乐学习中的八种记忆方法

7

2025年深圳音乐艺考培训学校哪家好「考前集训营招生」

8

孩子沉迷游戏,家长如何正确引导

9

2025年福州古筝艺考培训机构哪家好「集训班招生中」

10

艺考舞蹈测试内容

11

范畅

12

广州音乐培训有哪些机构比较好_领取最新声乐课程试听券

13

初学者怎样打开喉咙

14

临沂声乐高考培训哪里好

15

广州声乐培训班哪些好?该怎么选择?

16

辽宁大学2014年艺术类专业招生简章(本简章适用于辽宁省)

17

2025年北京音乐生艺考培训机构推荐「26届集训招生中」

18

西安古筝培训班收费价格_多少钱?

19

2024年宣城钢琴艺考培训机构「考前集训营招生中」

20

石家庄音乐类艺考机构哪家好「免费试学」

21

2024年上海音乐艺考集训机构哪家好推荐「集训班招生中」

22

太原市哪个老师教声乐好_声乐课程_价格_报名:提高视唱的五大法则

23

2022年这家武汉音乐学院艺考培训班/学校「免费试听」

24

音乐艺考模拟考试试题

25

南宁音乐高考培训学校哪个好?

26

2025年宁波音乐艺考培训学校哪家好「考前集训营招生中」

27

湖南音乐艺考培训多少钱?价格透明,免费试学

28

2024年唐山古筝艺考培训机构「助力音乐艺考升学」

29

贵阳声乐艺考培训哪里好(贵阳哪里可以学声乐)

30

孩子才是真正的艺术家